Ostolaskujen maksaminen - usein kysytyt kysymykset
Tässä usein kysyttyjen kysymysten ohjeessa käsitellään ostolaskujen maksamiseen liittyviä yleisimpiä ongelmatilanteita MaestroNG:ssä. Ohje auttaa ymmärtämään, miten maksut, maksutila ja tilin saldo siirtyvät pankista MaestroNG:hen sekä edelleen Maestro Taloushallinnon ostoreskontraan. Lisäksi ohjeessa kerrotaan, mitä tehdä, jos maksut näkyvät tiliotteella mutta eivät päivity MaestroNG:lle, miten SEPA‑palautteet ja virhetilanteet toimivat sekä milloin NG‑maksuennakkotilin asetukset on syytä tarkastaa.
Miksi tilin saldo ja laskujen maksutiedot ei päivity MaestroNG maksuihin, vaikka maksu näkyy tiliotteella?
Jotta maksujen tila sekä tilin saldo näkyvät oikein MaestroNG:ssä, täytyy Maestro Taloushallinnossa olla käytössä päivätiliote. Tilin tapahtumat sekä päivittäinen tilin saldo saadaan tiliotteelta. Tilin saldon voi päivittää myös käsin noudettavalla tapahtumakyselyllä, joka on maksullinen. Maksettu-tieto sekä tilin saldo päivittyvät MaestroNG:lle vasta sen jälkeen, kun tiliote on siirretty Maestro Taloushallinnossa kirjanpitoon. Pankkiliikenettä ei ole ajettu pankkiyhteysyrityksellä.
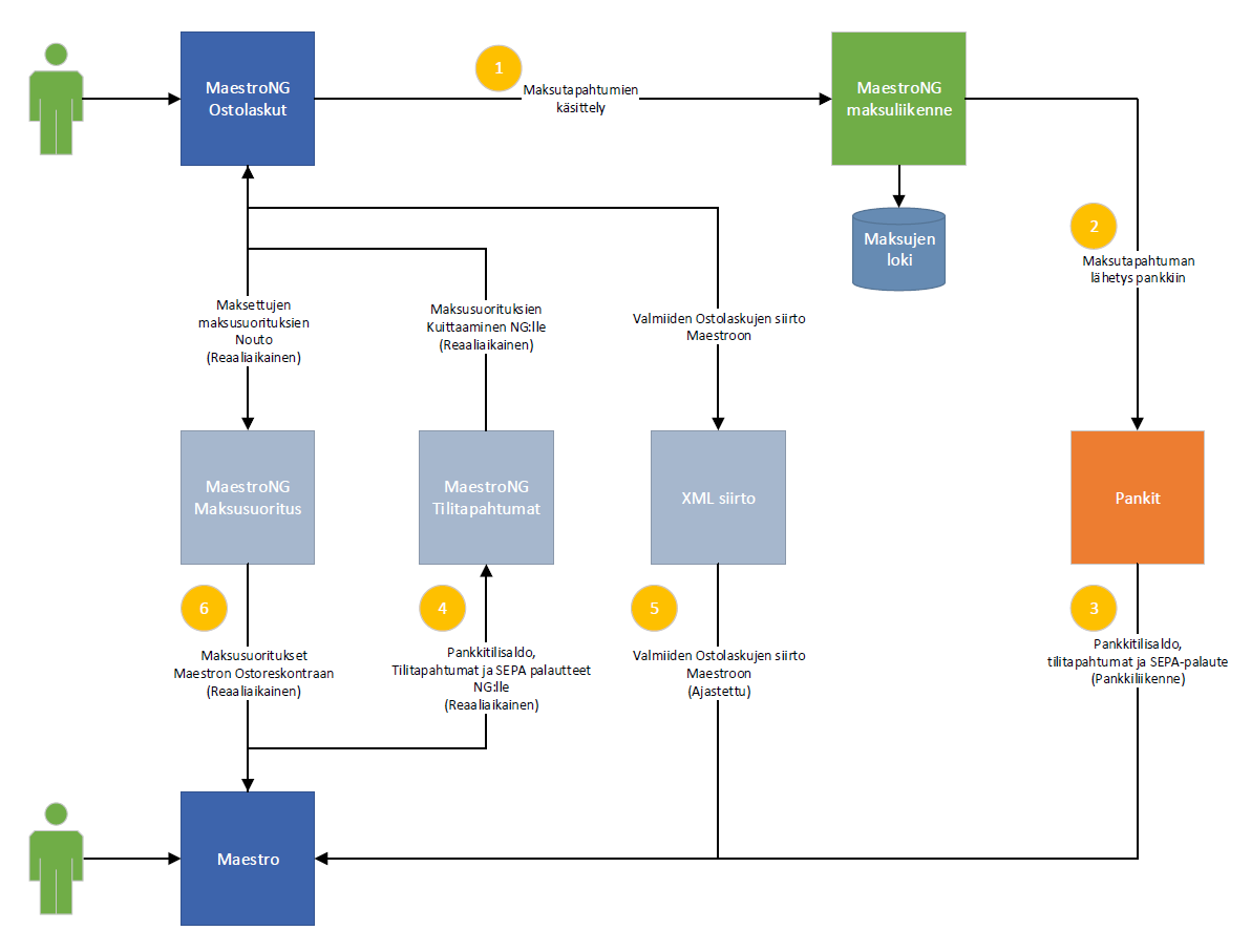
Miten maksut siirtyvät pankkiin? Miten tilin saldo ja maksutiedot siirtyvät MaestroNG maksuihin?
Kun käyttäjä määrittelee ostolaskulle maksusuorituksen, se siirtyy pankkiin joko heti, jos maksupäivä tänään, tai myöhemmin maksupäivänä. Jos pankki hylkää maksusuorituksen heti, virhe näkyy maksulistalla nopeasti. Korjauksen jälkeen maksa lasku uudelleen. Näitä tilanteita ovat esimerkiksi, jos
- SEPA-yritystunnus on väärin,
- tilinumero on väärin,
- pankkisopimus puuttuu tai
- Nordeaa käytettäessä on määritelty väärä WS-aineistoryhmätunnus
Tilitapahtumat ja SEPA-palaute noudetaan Maestro Taloushallinnon Pankkiliikenne -sovelluksella.
- Muista tehdä ajo pankkiyhteysyrityksellä.
- Tiliotteella näkyvien maksujen tiedot siirtyvät MaestroNG:lle reaaliaikaisesti. Maksu näkyy maksettuna.
- Epäonnistuneesta maksusta tulee SEPA-palaute esimerkiksi silloin, jos tilin saldo ei riittänyt maksuun, joka siirtyy MaestroNG:lle reaaliaikaisesti. Lasku näkyy maksulistalla. Korjaa tilanne ja maksa lasku uudelleen.
Tilin saldo siirtyy MaestroNG:lle reaaliaikaisesti.
- Jos maksut näkyvät tiliotteella, mutta tiedot eivät siirry MaestroNG:lle. Tarkasta, että olet ajanut siirron kirjanpitoon.
- Jos maksuID:t näkyvät SEPA-palautteessa, mutta eivät siirry MaestroNG:lle. Tarkasta, että olet ajanut siirron kirjanpitoon.
- Jos tilin saldo ei siirry MaestroNG:lle, tarkasta, että olet ajanut siirron kirjanpitoon. Tarkasta, että Maestrossa määritelty tili on sama kuin MaestroNG:ssä määritelty maksutili.
- Jos kaiken pitäisi olla kunnossa, ota yhteyttä Maestron asiakaspalveluun.
Valmiit ostolaskut noudetaan Ostoreskontraan XML-siirrolla. Lasku voi olla maksamaton.
- Laskun maksutiedot siirretään erikseen Ostoreskontraan reaaliaikaisesti.
- Jos maksutiedot eivät siirry, tarkasta, että NG-maksuennakkotili on määritelty KIPI:n tiliöintitietoihin. Jos NG-maksuennakkotilillä on saldoa, on olemassa maksettuja laskuja, joita ei ole vielä siirretty Ostoreskontraan.
- Voit hakea näitä Ostolaskuhaulla, kun lasku on kierrossa ja maksettu.
